Galeri / Portofolio

Website Modern

Website Modern

Mockup homepage modern untuk proyek website impian. Bersih, profesional, dan interaktif.

Dashboard Web App

Dashboard Web App

Tampilan dashboard aplikasi web untuk manajemen data dan analitik.

Mobile App Design

Mobile App Design

Mockup aplikasi mobile dengan UI/UX yang menarik dan fungsional.

Coding Setup

Coding Setup

Ilustrasi layar monitor dengan IDE dan project coding yang sedang dikerjakan.

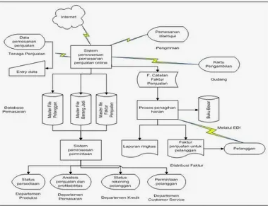
Data / Database Flowchart

Data / Database Flowchart

Diagram ERD atau flowchart proses aplikasi untuk perencanaan sistem.

Portfolio Showcase

Portfolio Showcase

Tampilan portfolio online yang ingin dicapai dengan berbagai proyek digital.

Creative Side Project

Creative Side Project

Screenshot mini-game, animasi, atau proyek kreatif lainnya yang ingin dibuat.

Tech Stack

Tech Stack

Logo teknologi dan tools yang ingin dikuasai: HTML, CSS, JS, Tailwind, React, GitHub.

Career Aspirations

Career Aspirations

Ilustrasi pekerjaan impian sebagai web developer di startup atau remote developer profesional.